English
移动端
要闻
中国文联
资讯
艺术门类专区
专题
艺术家
文艺评奖
文艺志愿服务
文艺两新
中华文艺资源数据库
意见建议
举报
首页
>
中国文联
>
公告通知
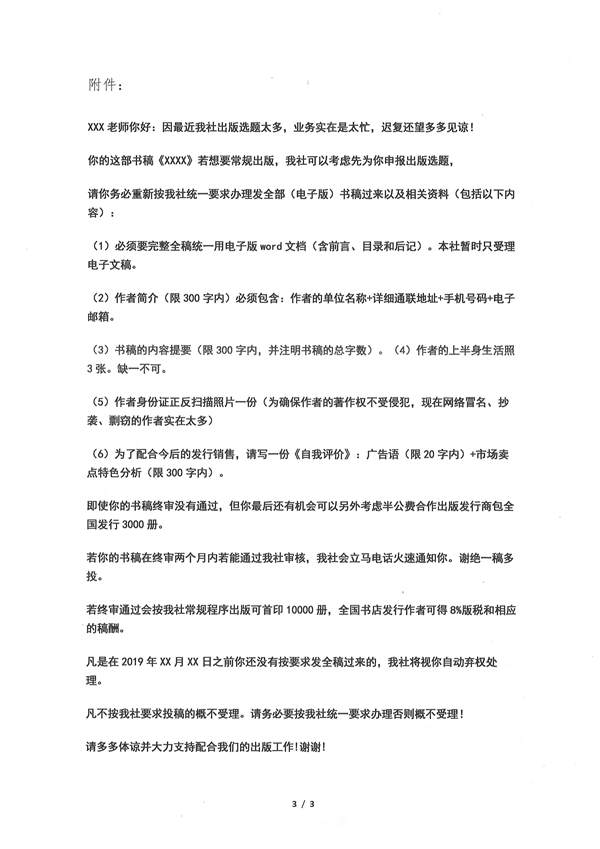
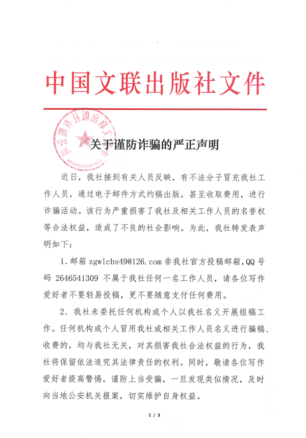
中国文联出版社关于谨防诈骗的声明
时间:2019年06月05日
来源:中国文艺网
作者:
(编辑:李哲)
中国文联
网上文联网 站 群
简介
|
章程
|
文联领导
|
团体会员
公告通知
信息公开
办事指南
中国文联出版社关于谨防诈骗的声明
“关注全球减贫 聚焦乡村振兴”影展将截稿
中国文联2019年青年文艺创作扶持计划资助项目公示
文艺网(北京)传媒有限公司2019年招聘公告
关于编辑出版《中国当代玉雕艺术精品集》 征集作品的通知
关于报送参评第三十二届中国电影金鸡奖的通知
重点现实题材电视剧剧本创作计划第二批拟资助作品名单公示通告
部门预算决算公开
中国文联网络培训云平台
中华数字艺术城
文联传媒出版集群
报纸
杂志
专题·专栏
更多>